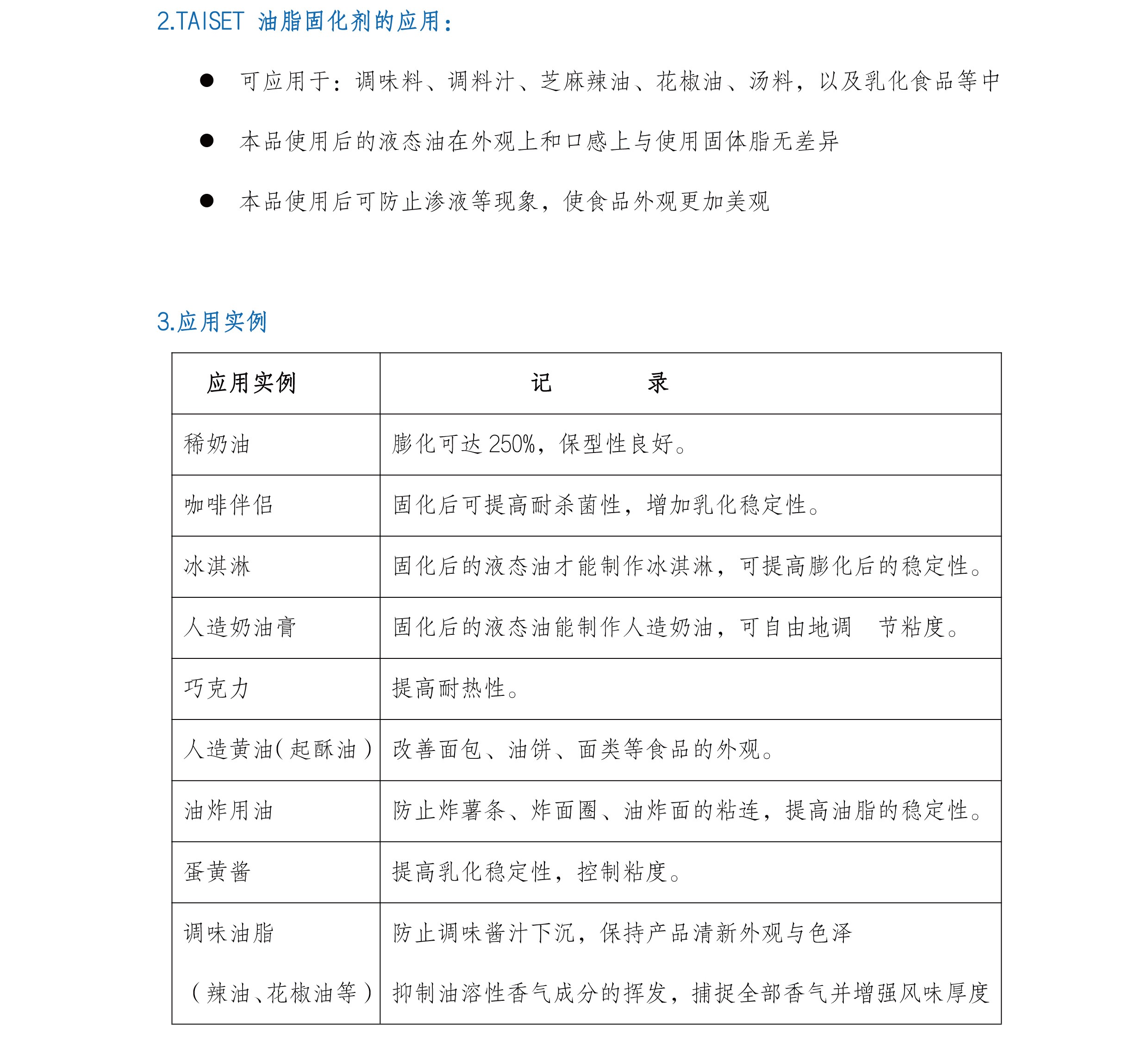
油脂固化劑TAISET系列產品介紹
《免責聲明》我們會盡一切努力,確保本網站上所公布信息的準確性,但這些信息是當前條件下可以提供的信息,復制、引用或轉發本網站信息的責任由使用者自行承擔,我司以及信息提供者不承擔責任。本網站所公布信息會在不事先通知的情況下變更和刪除處理等。利用本公司產品生產的終端產品的標識應遵守相關法律法。部分圖片來自網絡,侵刪。:10/30
《免責聲明》我們會盡一切努力,確保本網站上所公布信息的準確性,但這些信息是當前條件下可以提供的信息,復制、引用或轉發本網站信息的責任由使用者自行承擔,我司以及信息提供者不承擔責任。本網站所公布信息會在不事先通知的情況下變更和刪除處理等。利用本公司產品生產的終端產品的標識應遵守相關法律法。部分圖片來自網絡,侵刪。
















